12Au7 Preamp Schematic

12Au7 Preamp Schematic. 12au7 / ecc82 / ecc802s tube srpp. Web the 12au7 (ecc82) is a twin triode vacuum tube, it is very popular in the audio world because it is rather rugged and can be operated at lower voltages.

12au7 preamp schematic
12au7 preamp schematic from fixdiagrameklund77.z19.web.core.windows.net

Web the schematic is based on the 12au7 tube preamplifier project from diyaudioprojects.com, which i have done extremely minor changes to. Web here is the final schematic. I have a digital effects board (digitech rp.

Web 12Au7 / 12Ax7 Tube Preamplifier Power Supply Schematic.


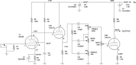
Web here is the schematic of the 12au7 tube preamp i came up with (sorry about the over sized schematic). Web the 12au7 ecc82 is a twin triode vacuum tube it is very popular in the audio world because it is rather rugged and can be operated at lower voltages. I used 12au7 tubes and a b+ voltage of about 150v.

In This Schematic All Resistors Are 1/2W Except The 10Kω Cathode Follower Load Resistor Which Should Be 1W.


The tube preamping adds so much warmth and richness to the sound it's hands down better than solid state. Web the 12au7 (ecc82) is a twin triode vacuum tube, it is very popular in the audio world because it is rather rugged and can be operated at lower voltages. I have a digital effects board (digitech rp.

Web The Schematic Is Based On The 12Au7 Tube Preamplifier Project From Diyaudioprojects.com, Which I Have Done Extremely Minor Changes To.


12au7 / ecc82 / ecc802s tube srpp. 12ax7 / 12au7 tube preamplifier power supply schematic. Web thanks for the plug carsten my particle accelerator is based on the alembic f2b preamp like the frog preamp, the noticeable difference being, like you mentioned, i.

Web Diy Audio Schematics Tube Linestage Preamplifiers.


Back to diy audio projects back to diy vacuum tube projects back to diy. 12ax7 / 12au7 tube preamplifier schematic. Back to diy audio projects back to diy.

Web 12Au7 / 12Ax7 Tube Preamplifier Schematic.


12at7s have very low distortion in a competent circuit, quite comparable in magnitude and. The final value of rd at which i. Web here is the final schematic.