10 Hp Engine Wiring

10 Hp Engine Wiring. Web erick persija december 20, 2022 schematic. Web then find that version number, the controller type, and the alternator type on the wiring diagrams reference chart to determine the wiring diagram.

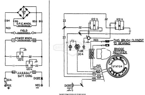
Briggs and stratton 10 hp engine wiring diagram serverlsa
Briggs and stratton 10 hp engine wiring diagram serverlsa from serverlsa.weebly.com

However, basic schematics of our alternator systems wired. Web how do you determine cable size? The first step to take when specifying cable size is to calculate the full load current that the cable needs to cater for.

These Tips Can Be Used On Most Ele.


The first step to take when specifying cable size is to calculate the full load current that the cable needs to cater for. Web new for 2022! Web baldor 5hp electric motor bearing replacement.

Web 10 Hp Engine Wiring.


Web in this video, jamie shows you how to read a wiring diagram and the basics of hooking up an electric air compressor motor. However, basic schematics of our alternator systems wired. This isnt sponsored i just support what they do for the commu.

Motor Overload Protection Of The Code States That For 50 Amps You Need A Conductor Capacity Of.


Web for a 10 hp motor, the recommended wire size is 12 awg for long runs, 14 awg for medium runs, and 16 awg for short runs. Web the code book states that a 10hp motor draws 50 amps at 230 volts. Web horsepower (hp) = voltage x amperage x % eff x power factor x 1.73/746.

Divide The Voltage Running Through The Cable By Your Target Current.


Web then find that version number, the controller type, and the alternator type on the wiring diagrams reference chart to determine the wiring diagram numbers for your. Briggs & stratton supplies electrical components pertaining to the engine only. Motor full load current calculator.

The Tecumseh 10 Hp Engine Parts Diagram, Pointers, And Frequently Asked Questions Are All Readily Available Here.


The quickest method to closely estimate motor. Web erick persija december 20, 2022 schematic. = 472v x 20a x 0.90 x 0.85 x 1.73/746 = 17 hp.